嘉善福来恩密封件有限公司
公司简介
公司文化
产品介绍
密封选型
联系我们
业务反馈
售后服务
销售网络
留言板
产品展示
FGD系统机械密封
化工泵机械密封
反应釜机械密封
磷复肥.渣浆泵机械
机械密封辅件
密封选型
您的位置:首页 > 密封选型
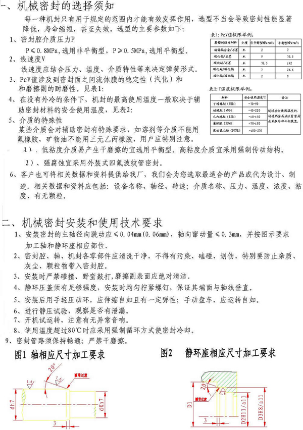
选型须知